
类型:常用工具 版本:v1.3.3大小:1.35MB更新:2025/1/29 10:48:02 语言:简体中文等级:平台:Android
软件介绍网友评论下载地址



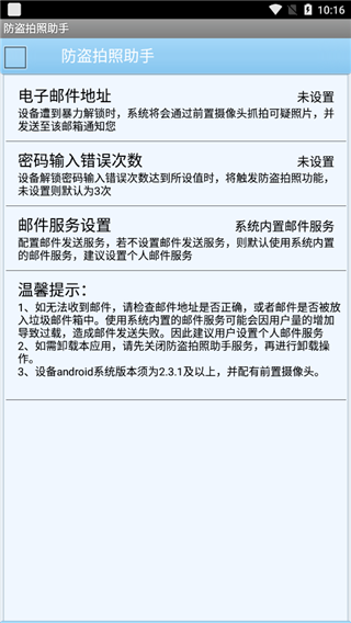
这是一款非常专业的安卓手机防盗应用,具备全面的功能,可在手机丢失后,当有人试图暴力破解密码时,自动抓拍其面部照片,并利用内置摄像头轻松拍照存证。只需使用另一部手机即可随时远程定位和拍照,同时还能查看拍照的具体时间,并在拍照后自动触发警报,通过电子邮件将照片发送到指定邮箱,全方位保护您的手机安全。此外,这款防盗拍照助手还能一键检测并清除手机中的潜在威胁。因此,即使手机未被盗,您也可以通过绑定手机号码来轻松定位和恢复手机。对此工具有需求的朋友一定不要错过。

2、点击一下即可查看拍摄的时间段,在拍摄时可以自定义设定时间段,拍摄完成后照片会自动保存。
为用户提供远程抓拍功能,在查看抓拍的时候能够进行自动备份操作。
为用户提供指纹锁功能,在拍摄的时候就可以通过指纹进行拍摄。
将拍摄的照片进行分享,查看摄像机拍摄的照片,对照片进行管理分类。
6、可以直接复制存储的图片文件,直接拖动手机的位置即可复制喜欢的图片。支持gps定位功能,让你知道手机所在位置。
拥有完善获取位置信息方法,调整邮件内容。
让用户使用简单,让用户在生活和工作中有自己的保护隐私。
3、为用户提供的强大的拍照功能能够实时进行拍照,一键快捷拍照,为您的手机解开各种防盗的法宝。1、改进位置信息的获取方式。 2、修订邮件内容。
手机防盗拍照软件下载
查看所有0条评论>网友评论
AudioLab
图小助
IOS Launcher
高仿iOS14桌面
iphone13主题安卓版
iphone12启动器汉化版
无缝拼图
暗部
情侣日历
夜晚相机
全能放大镜
iphone模拟器安卓版
31灵工个人端
iphone13模拟器安卓版
备忘录
好看浏览器
水獭家族
苹果系统模拟器
iphone14模拟器
8.9MBv3.9.1
NP管理器
70.1MBv3.0.64
黑哥软件基地
2.7MBv1.0.0
iphone13模拟器最新版
31.6MBv5.4.6
vlog提词神器
9.7MBv1.0.3
念念手账
25.2MBv1.0.1
修图酱
30.3MBv1.0.9
手机制作表格
39.7MBv1.7.0