
类型:常用工具 版本:v3.2.1大小:5.71MB更新:2025/5/20 17:17:02 语言:简体中文等级:平台:Android
软件介绍网友评论下载地址



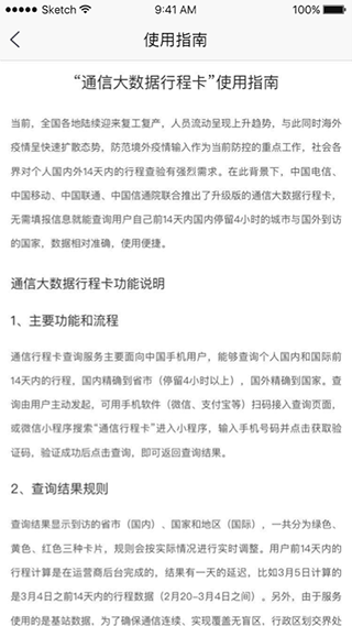
这是一款目前非常实用的行程轨迹记录软件,并且支持中国电信、中国移动、中国联通三大运营商利用手机信令数据,根据用户手机连接的基站位置来获取信息,因此手机用户可以通过该服务查询自己过去14天内到过的所有地区信息,在这个特殊时期,这能极大程度地保障你和他人的安全。此外,新版本增加了蓝牙近距离接触提醒功能,若与您有过近距离接触的人被确诊或疑似为新冠肺炎患者,该服务将更迅速地提醒您进行自我隔离观察。因此,这是一款您不可或缺的安全软件。相信不久后,疫情就会消散,现在就让我们下载通信行程卡以保护自己吧。

多样的本地完成度,相应的安全理念,更好的进行疫情的防控与管理;
3、依据相关流程进行说明和开通,用户能够通过APP完成线上即时健康信息申报。
在上面查询是免费的,而且非常快速,随时都能查询;
对应的每日内容特性,更好的问题处理和解答,有着十分重要的意义;
6、你可以关注你之前去过的地方,更好的了解你的接触历史。上午打一个电话
在早上或者上午时,拨打第一个电话,可以打给任意用户,控制通话时长在3分钟以上。通信大数据行程卡搜查询到的行程数据,均来自运营商(中国移动/电信/联通等),运营商会根据用户在14天之内,单天在一城市的通话数据所判断,以拨打电话为主,流量不会作为判断依据,所以如果用户在近期都很少拨打、接听电话,所以运营商在后台未查询到用户的数据,所以用户就无法查询到自己近14天行程。

间隔四个小时再次拨打电话
4小时以后(城市驻留条件为停留4小时以上),拨打第二个电话,时长同样是在3分钟以上,必须在晚上8点之前完成。

满足四小时驻留,多次拨打电话
非携号转网14天内的用户,查不到行程的情况,可能是因为近14天的有效数据不足,尝试多打电话,在一天之内最早和最晚的时间跨度满4小时以上就是,满足4小时驻留,即可显示出行程。

建议在特定时间拨打电话
省外漫游用户,特别是福建山东等,建议拨打5个电话,在5个不同的时间点拨打,例如7、8、10、11、12点,同样在第二天也能查询到行程。

投诉处理
如果通信记录已满足条件,但是仍然为显示,可以将具体的通话记录截图,需要精确到时分,然后发送至官方邮箱,官方将会向运营商提出投诉并处理。

该平台能及时的回复大家提出的各种问题,在数据方面能更加及时的去统计;
能让居民在疫情发生点的附近去更安心的生活,有很多的防护措施;
4、这款软件既方便你关注自己的健康安全,也方便相关工作人员的安全。v3.2.1版本
修复一些已知问题
v3.1.9版本
新增一键登录功能,再也不等验证码;
2、增加蓝牙低功耗近程接触追踪,外出时请注意防护。
新增版本更新提醒;
色卡规则变更;
细节体验优化
通信行程卡app下载
查看所有0条评论>网友评论
AudioLab
图小助
IOS Launcher
高仿iOS14桌面
iphone13主题安卓版
iphone12启动器汉化版
无缝拼图
暗部
情侣日历
夜晚相机
全能放大镜
iphone模拟器安卓版
31灵工个人端
iphone13模拟器安卓版
备忘录
好看浏览器
水獭家族
苹果系统模拟器
iphone14模拟器
8.9MBv3.9.1
NP管理器
70.1MBv3.0.64
黑哥软件基地
2.7MBv1.0.0
iphone13模拟器最新版
31.6MBv5.4.6
vlog提词神器
9.7MBv1.0.3
念念手账
25.2MBv1.0.1
修图酱
30.3MBv1.0.9
手机制作表格
39.7MBv1.7.0